Inference for many means

IMS, Ch. 22

Smith College

Nov 16, 2022

Paired t-test

Paired t-test

Your data is naturally paired if:

  • you have \(n\) observations of variables \(X\) and \(Y\)
  • \(X_i\) naturally corresponds to \(Y_i\)
  • interested in testing if \(X\) is different than \(Y\)
  • What to do?
    • Compute \(D_i = X_i - Y_i\)
    • Set \(H_0: \mu_0 = 0\)
    • Proceed with inference for a single mean
    • See IMS, Chapter 21

Quick example: Energy Output

The data provide the energy output for several months from two roof-top solar arrays in San Francisco. This city is known for having highly variable weather, so while these two arrays are only about 1 mile apart from each other, the Inner Sunset location tends to have more fog.

library(tidyverse)
library(openintro)
solar |>
  group_by(location) |>
  summarize(
    num_days = n(),
    mean_kwh = mean(kwh),
    sd_kwh = sd(kwh)
  )
# A tibble: 2 × 4
  location       num_days mean_kwh sd_kwh
  <chr>             <int>    <dbl>  <dbl>
1 Haight_Ashbury      215    38.6   19.1 
2 Inner_Sunset         69     9.01   4.86

Data space

ggplot(solar, aes(x = date, y = kwh, color = location)) +
  geom_point()

Natural pairing by date

solar_paired <- solar |>
  pivot_wider(names_from = location, values_from = kwh) |>
  filter(!is.na(Inner_Sunset)) |>
  mutate(diff = Haight_Ashbury - Inner_Sunset)
solar_paired
# A tibble: 69 × 4
   date       Inner_Sunset Haight_Ashbury  diff
   <date>            <dbl>          <dbl> <dbl>
 1 2015-12-22         2.43           5.72  3.29
 2 2015-12-23        11.6           18.5   6.84
 3 2015-12-24         6.03          14.0   7.94
 4 2015-12-25        12.2           19.9   7.68
 5 2015-12-26        13.3           20.1   6.74
 6 2015-12-27         5.67          13.8   8.09
 7 2015-12-28         7.99          11.9   3.95
 8 2015-12-29        12.9           20.2   7.25
 9 2015-12-30         1.89           7.4   5.51
10 2015-12-31        13.5           20.7   7.19
# ℹ 59 more rows

Paired test vs. two-sample test

library(infer)
# two-sample t-test
solar_paired |>
  pivot_longer(cols = -date, names_to = "location", values_to = "kwh") |>
  t_test(kwh ~ location, order = c("Haight_Ashbury", "Inner_Sunset"))
# A tibble: 1 × 7
  statistic  t_df  p_value alternative estimate lower_ci upper_ci
      <dbl> <dbl>    <dbl> <chr>          <dbl>    <dbl>    <dbl>
1      8.37  103. 3.05e-13 two.sided       10.5     8.01     13.0
# paired t-test
solar_paired |>
  t_test(response = diff)
# A tibble: 1 × 7
  statistic  t_df  p_value alternative estimate lower_ci upper_ci
      <dbl> <dbl>    <dbl> <chr>          <dbl>    <dbl>    <dbl>
1      17.4    68 1.13e-26 two.sided       10.5     9.29     11.7

ANOVA

Calories across fast food restaurants

Nutrition amounts in 515 fast food items. Are there meaningful differences across different chains?

obs <- fastfood |>
  group_by(restaurant) |>
  summarize(
    num_items = n(), 
    mean_calories = mean(calories),
    sd_calories = sd(calories)
  )
obs
# A tibble: 8 × 4
  restaurant  num_items mean_calories sd_calories
  <chr>           <int>         <dbl>       <dbl>
1 Arbys              55          533.        210.
2 Burger King        70          609.        290.
3 Chick Fil-A        27          384.        220.
4 Dairy Queen        42          520.        259.
5 Mcdonalds          57          640.        411.
6 Sonic              53          632.        301.
7 Subway             96          503.        282.
8 Taco Bell         115          444.        184.

Data space

ggplot(fastfood, aes(x = restaurant, y = calories)) +
  geom_jitter(width = 0.1, alpha = 0.5) + 
  geom_hline(yintercept = mean(fastfood$calories), linetype = 3) +
  stat_summary(fun = "mean", color = "red", size = 2, geom = "point")

How to proceed

  • What if we did \(\binom{8}{2} = 28\) two-sample t-tests?

  • How many false positives would we expect?

  • Why is this comic funny? http://xkcd.com/882/

ANOVA as things you already know

  • One-way ANOVA is just regression with a numerical response variable and a single categorical explanatory variable

  • A two-sample t-test is just a special case of ANOVA where there are only two groups

ANOVA formulations

  • Consider the following formulations of the same model:

\[ \begin{align*} y_{ij} &= \mu_i + \epsilon_{ij}, \text{ where } \epsilon_{ij} \sim N(0, \sigma) \\ y_{ij} &= \mu + \alpha_i + \epsilon_{ij}, \text{ where } \epsilon_{ij} \sim N(0, \sigma) \\ y_{ij} &= \mu_1 + \beta_i \cdot X_i + \epsilon_{ij}, \text{ where } \epsilon_{ij} \sim N(0, \sigma) \end{align*} \] for groups \(i = 1,\ldots, I\) and individuals \(j=1,\ldots,n_i\), with common standard deviation \(\sigma\).

Model 1: group means

mod_anova <- aov(calories ~ restaurant, data = fastfood)
model.tables(mod_anova, "means")
Tables of means
Grand mean
         
530.9126 

 restaurant 
    Arbys Burger King Chick Fil-A Dairy Queen Mcdonalds Sonic Subway Taco Bell
    532.7       608.6       384.4       520.2     640.4 631.7    503     443.7
rep  55.0        70.0        27.0        42.0      57.0  53.0     96     115.0
  • \(\mu_i\)’s are the group means
  • Note grand mean (\(\mu\)) in output!

Model 2: grand mean + group effects

model.tables(mod_anova, "effects")
Tables of effects

 restaurant 
     Arbys Burger King Chick Fil-A Dairy Queen Mcdonalds Sonic Subway Taco Bell
     1.815       77.66      -146.5      -10.67     109.4 100.8 -27.89    -87.26
rep 55.000       70.00        27.0       42.00      57.0  53.0  96.00    115.00
  • \(\mu\) is the grand mean
  • \(\alpha_i\)’s are the group effects

Model 3: regression

mod_lm <- lm(calories ~ restaurant, data = fastfood)
broom::tidy(mod_lm)
# A tibble: 8 × 5
  term                  estimate std.error statistic  p.value
  <chr>                    <dbl>     <dbl>     <dbl>    <dbl>
1 (Intercept)              533.       36.8    14.5   6.01e-40
2 restaurantBurger King     75.8      49.2     1.54  1.24e- 1
3 restaurantChick Fil-A   -148.       64.2    -2.31  2.13e- 2
4 restaurantDairy Queen    -12.5      56.0    -0.223 8.24e- 1
5 restaurantMcdonalds      108.       51.6     2.08  3.76e- 2
6 restaurantSonic           99.0      52.6     1.88  6.03e- 2
7 restaurantSubway         -29.7      46.2    -0.643 5.20e- 1
8 restaurantTaco Bell      -89.1      44.8    -1.99  4.72e- 2
  • \(\beta_i\)’s are the group effects relative to the reference group
  • Reference group is the first factor level (alphabetical by default)

Grand mean

  • Estimate of grand mean \(\mu\) with \(\hat{y}\)
# grand mean = \bar{y}
fastfood |>
  summarize(mean(calories))
# A tibble: 1 × 1
  `mean(calories)`
             <dbl>
1             531.
# grand mean
grand_mean <- model.tables(mod_anova, "means")$tables[1]
grand_mean
$`Grand mean`
[1] 530.9126

Compare model coefficients

# mu_i's
group_means <- model.tables(mod_anova, "means")$tables$restaurant
# alpha_i's
group_effects <- model.tables(mod_anova, "effects")$tables$restaurant
# beta_i's
group_refs <- broom::tidy(mod_lm)$estimate |>
    set_names(nm = names(group_means))
tibble(
  restaurant = names(group_means), 
  group_means, group_effects, group_refs
)
# A tibble: 8 × 4
  restaurant  group_means  group_effects group_refs
  <chr>       <mtable[1d]> <mtable[1d]>       <dbl>
1 Arbys       532.7273        1.814651        533. 
2 Burger King 608.5714       77.658807         75.8
3 Chick Fil-A 384.4444     -146.468177       -148. 
4 Dairy Queen 520.2381      -10.674526        -12.5
5 Mcdonalds   640.3509      109.438256        108. 
6 Sonic       631.6981      100.785492         99.0
7 Subway      503.0208      -27.891788        -29.7
8 Taco Bell   443.6522      -87.260447        -89.1
grand_mean
$`Grand mean`
[1] 530.9126

The models are the same!

  • Because:

    • \(\hat{y}_{ij}\)’s are all the same
    • \(\hat{\epsilon}_{ij}\)’s are all the same
  • But are the observed differences meaningful?

  • Let’s do a hypothesis test!

Partitioning variability

  • The sum of squares and degrees of freedom are partitioned as \[ \begin{align*} SS_{Total} &= SS_{Groups} + SS_{Residuals} \\ d.f._{Total} &= d.f._{Groups} + d.f._{Residuals} \end{align*} \]

F-test

  • null hypotheses (equivalent):
    • \(\mu_i = \mu_j\) for all \(i, j\)
    • \(\alpha_i = 0\) for all \(i=1,\ldots,I\)
    • \(\beta_i = 0\) for all \(i=1,\ldots,I-1\)
  • test statistic:

\[ F = \frac{SS_{Groups} / d.f._{Groups}}{SS_{Residuals} / d.f._{Residuals}} \]

F-test (continued)

  • Test statistic follows an F-distribution

  • \(d.f._{Groups} = \text{number of factor levels} - 1\)

  • \(d.f._{Residuals} = n - d.f._{Groups}\)

F-test in R

anova(mod_anova)
Analysis of Variance Table

Response: calories
            Df   Sum Sq Mean Sq F value    Pr(>F)    
restaurant   7  3177729  453961   6.085 7.747e-07 ***
Residuals  507 37824143   74604                      
---
Signif. codes:  0 '***' 0.001 '**' 0.01 '*' 0.05 '.' 0.1 ' ' 1
# same result
anova(mod_lm)
# stuff needed for plot
f_test <- mod_anova |>
  broom::tidy()
f_stat <- f_test |>
  pull(statistic) |>
  head(1)
df_stat <- f_test |>
  pull(df)

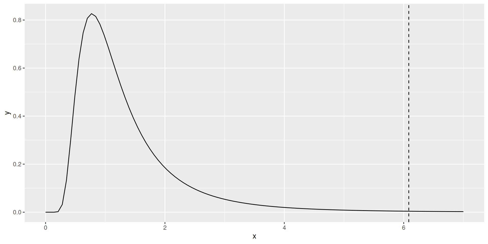
Null distribution

ggplot() +
  xlim(c(0, 7)) + 
  geom_vline(xintercept = f_stat, linetype = 2) +
  stat_function(fun = df, args = list(df1 = df_stat[2], df2 = df_stat[1]))

Conclusion

  • We reject the null hypothesis that the mean number of calories among food items are the same for all eight restaurants.

  • Thus, there is a statistically significant difference in the average number of calories per item on the menu across eight different fast food restaurants.

  • More sophisticated testing procedures are necessary to determine how many, and which, restaurants differ from each other.

Your turn

See handout

Multiple testing

Combating multiple comparisons